Запасные части ЧТЗ Запасные части ЧТЗ
Ош
Например:
Актобе
Алдан
или
Выбрать автоматически
Актобе
Алдан
Алматы
Алчевск
Архангельск
Астана
Астрахань
Атырау
Баку
Балашиха
Барнаул
Белгород
Бердянск
Бишкек
Владивосток
Владикавказ
Воркута
Воронеж
Горловка
Грозный
Донецк
Екатеринбург
Иваново
Ижевск
Иркутск
Казань
Калининград
Каменск-Уральский
Караганда
Каховка
Кемерово
Киров
Комсомольск-на-Амуре
Костанай
Краснодар
Красноярск
Красный луч
Ленск
Луганск
Магадан
Магнитогорск
Макеевка
Махачкала
Мелитополь
Минск
Мирный (Якутия)
Москва
Мурманск
Нерюнгри
Нижневартовск
Нижний Новгород
Нижний Тагил
Новая каховка
Новокузнецк
Новосибирск
Новый Уренгой
Норильск
Ноябрьск
Нур-Султан
Омск
Оренбург
Ош
Павлодар
Пермь
Петрозаводск
Петропавловск
Петропавловск-Камчатский
Псков
Ростов-на-Дону
Салехард
Самара
Санкт-Петербург
Саратов
Севастополь
Семей
Симферополь
Сочи
Ставрополь
Сургут
Сыктывкар
Тараз
Ташкент
Токмак
Томск
Тында
Тюмень
Ульяновск
Усинск
Усть-Каменогорск
Уфа
Хабаровск
Ханты-Мансийск
Херсон
Челябинск
Чита
Шымкент
Экибастуз
Энергодар
Южно-Сахалинск
Якутск
Ваш город
Ош
Войти
Запасные части к тракторам на одном сайте
+7 (932) 303-00-10
+7 (932) 303-00-10
г. Ош, ул. Артыкова, д. 42
Пн-Пт: 9:30-18:30 Cб-Вс: Выходной
Отправить заявку


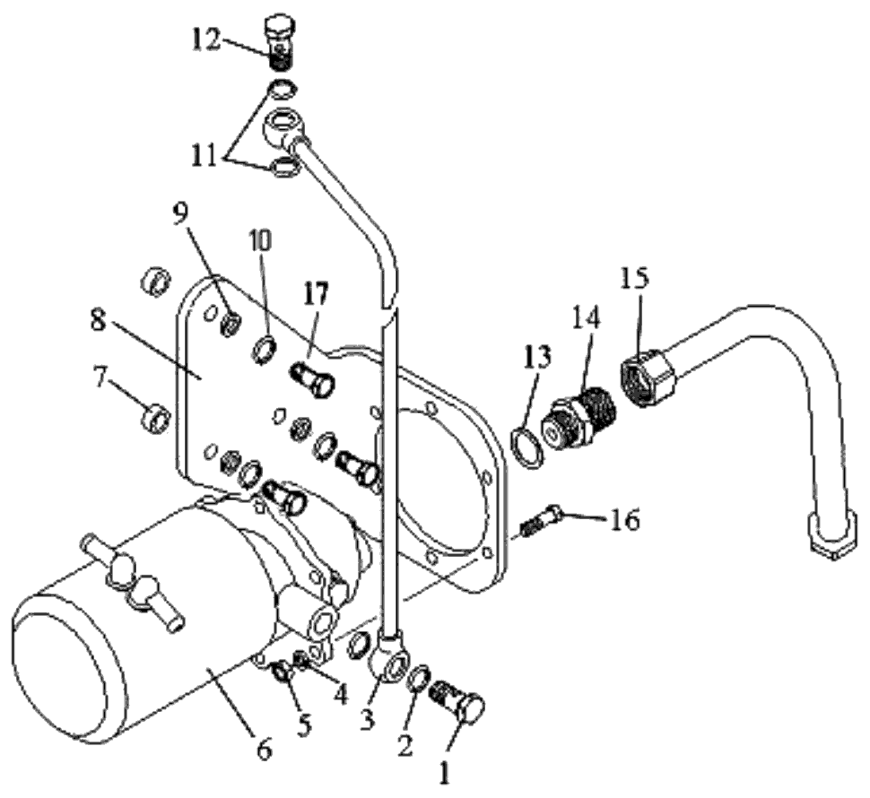
Установка маслозакачивающего насоса МЗН-5 на Т10М / Б10М


/
с НДС 20%
Описание
Установка маслозакачивающего насоса МЗН-5 на Т10М
#Номер запчастиНаименование деталиКол-во в сборке
- 65-09-105-01СП Установка маслозакачивающего насоса МЗН-5 1
1 3327-112-01 Зажим 1
2 355-08 Кольцо 18×24 2
3 - Рукав РВД-8-4-570-16(09)/18(09)-90º-У 1
4 - Шайба 8Т 65Г 019 6
5 - Гайка М8.5.019 6
6 сб346-00-7 Насос маслозакачивающий МЗН-5 1
7 51-70-2 Втулка 3
8 65-09-82 Кронштейн 1
9 31308
-
Шайба
Шайба 10.02.016
3
10 - Шайба 10 Т 65Г 019 3
11 40911 Кольцо 2
12 411143 Штуцер 1
13 40910 Кольцо 1
14 700-41-3355 Штуцер 1
15 - Рукав РВД 16-90-360-200-М27×1,5(13)0/М27×1,5(13)-У 1
16 - Болт М8-8g×30.58.019 6
17 - Болт М10-6g×45.58.019 3
Установка маслозакачивающего насоса МЗН-5